首页
公司介绍
新闻资讯
公司新闻
行业新闻
培训动态
考证资讯
在线服务
学员在线报名
培训证书查询
业务范围
专家库
培训课程
建达职教云
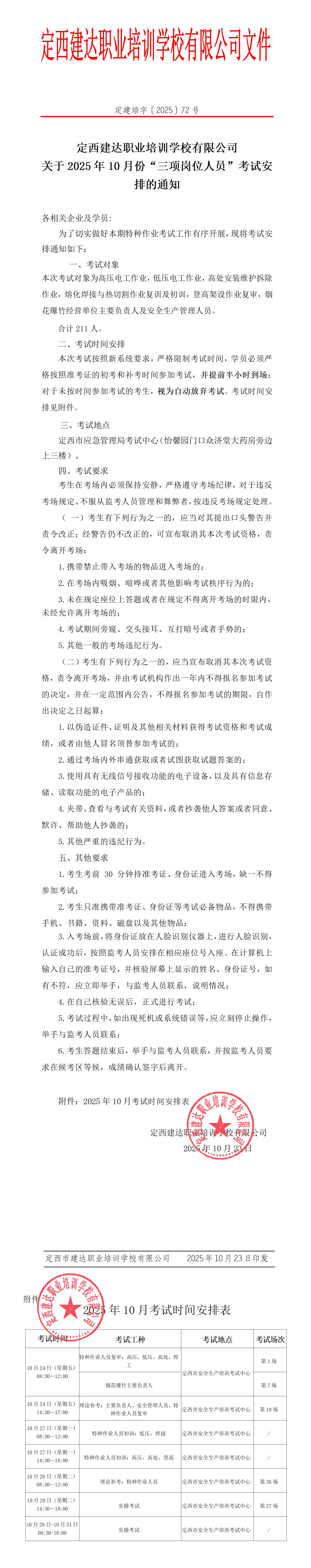
关于2025年十月“三项岗位人员”的考试通知!
公司新闻
发布时间:2025-10-24
访问次数:1805